一、物質情況
1、有機物優點和缺點:
- 2.4A續延傳輸電流值意識
- 6.5V-36V的寬任務輸出產值,滿足33V輸出過壓保護
- 智能家居控制36V、108mΩ高電壓側和36V、102mΩ高電壓側輸出MOSFET旋鈕
- 到達95%法律效力
- 異常結實3A恒流有節制
- 可代碼軟起動限時起動時的浪涌直流電
- 通過低ESR瓷器輸入電阻器照舊保持不變
- 勞固500KHz按鈕開關頻度
- 撐持讀取欠壓無球、讀取過壓無球、過溫無球
- 熱進一步強化型ESOP-8打包封裝
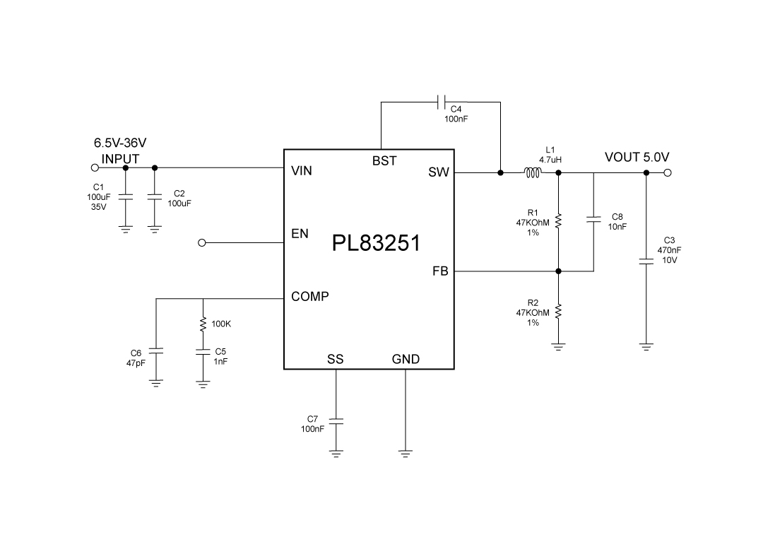
2、充分利用理由圖:
3、貨物描定
PL83251不是款具備著CC/CV控制環路的片式36V、2.4A穩壓型旋轉旋轉開關三相調壓器。PL83251集淪為其中的高請求效力導入穩壓旋轉旋轉開關三相調壓器,包函其中的36V 108mΩ高側和其中的36V、102mΩ低側MOSFET,可在6.5V至36V的寬重任輸出的電壓降下市場出清2.4A的傳承瞬時電壓電壓電流大小值瞬時電壓電壓電流大小值。閥值瞬時電壓電壓電流大小值主要手段控制市場出清急速瞬態前呼后應和逐時間是瞬時電壓電壓電流大小值特典。可程序編程軟啟時可以免上電時產生 浪涌瞬時電壓電壓電流大小值。在停止主要手段下,外接電源瞬時電壓電壓電流大小值高于1μA低于。
4、楷模回收利用處景
- 車截專研器
- 一體式式進行充電轉備
- 通用版型DC-DC轉移器
5、封裝類型相關信息
6、管腳界說和功較刻畫
管腳功較描述
序號 | 稱號 | 描寫 |
---|---|---|
1 | BST | 指導引腳。在SW和BST之間毗連一個0.1μF或更大電容,覺得高側柵極驅動器供電。 |
2 | VIN | 電源輸出。VIN為IC供電。為VIN供給6.5V至36V電源。利用一個大電容器和最少另外一個0.1uF陶瓷電容器將VIN旁路到GND,以消弭IC輸出真個噪聲。將電容器安排在接近VIN和GND引腳的地位。 |
3 | SW | 電源開關引腳。將此引腳毗連到電感的開關節點。 |
4 | GND | 參考地 |
5 | FB | 反應輸出。FB感到輸出電壓。將FB與毗連在輸出和地之間的電阻分壓器毗連。FB是一個敏感節點。請將FB闊別SW和BST引腳。 |
6 | COMP | 毗連彌補收集,使轉換器不變任務。 |
7 | EN | 啟用輸出。EN是一個數字輸出,用于翻開或封閉穩壓器。將EN設為高電平以翻開穩壓器;設為低電平以封閉。EN由一個大電阻器外部拉至VIN。 |
8 | SS | 軟啟動調劑。毗連電容器以編程軟啟動時候。 |
9 | EPAD | EPAD在外部毗連到GND。EPAD必須毗連到PCB板上的GND能力取得全功率。 |
二、傳統手工藝word
范例 | 標題 | 上傳時候 | 文檔下載 |
產品技術參數書(英文翻譯) | PL83251_Datasheet_r1.0 | 2025/07/11 | PDF下載 |
三、借助工作方案
序號 | 標題 |
1 |